为促进学校勤工助学活动健康、有序开展,不断提高学生自我管理、自我教育、自我服务能力,全面提升综合素质,按照《点点电子竞技学生勤工助学管理办法》规定,现将2025-2026学年校内勤工助学岗位招聘有关事宜通知如下:
一、招聘条件
1.家庭经济困难学生;
2.全日制在校学生且无其他长期外出学习安排;
3.遵守国家法律和校规校纪,道德品质良好,本学期及前一学期无违法违纪行为,未受过纪律处分;
4.学习刻苦,能够正常完成学业,一般情况下学习成绩在班级排名应在70%以内(含70%),每学期不及格科目不得超过2门;
5.身体健康,能够适应勤工助学岗位的要求;
6.责任心强,有一定的工作能力;
7.诚实守信,无不良嗜好或消费习惯;
8.同等条件下,有岗位专长者优先考虑。
二、招聘岗位


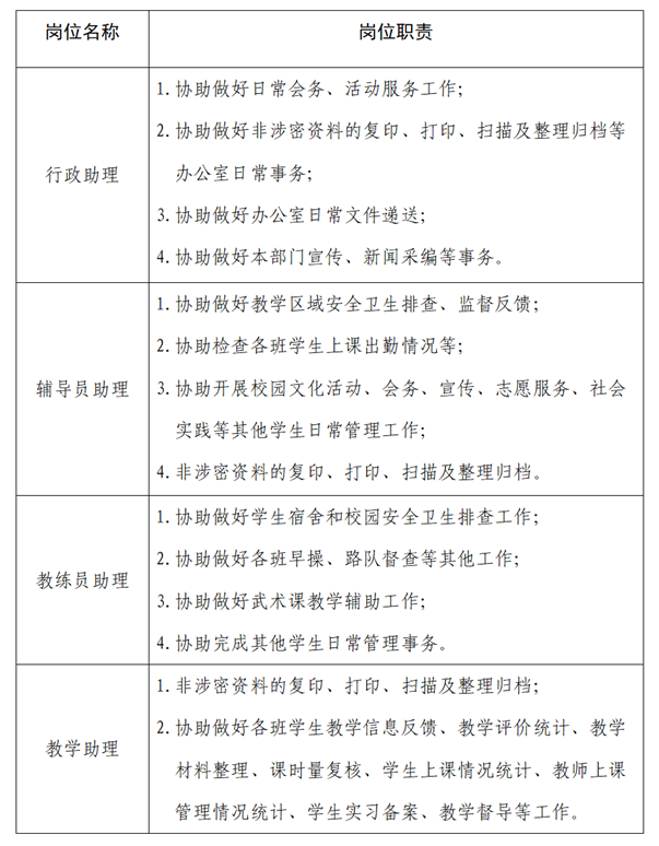
三、岗位职责

四、岗位申请和面试流程
1.家庭经济困难学生本人申请,填写《学生勤工助学申请表》(附件)一式两份,经教练员、辅导员、所在院(系、部)审核签字盖章。各院(系、部)要根据学生申请的部门和岗位,按照招聘要求和岗位职责,严格审核。
2.院(系、部)审核通过后,学生可以携签过字的申请表(两份)到各用人部门面试,已报名不参加面试者视为自动放弃。
3.用人部门根据学生面试情况,结合岗位要求、家庭经济情况综合考虑后,择优录用,现场告知学生录用结果。
4.被录用学生的纸质申请表(两份),由各用人部门于10月11日10:00前报送至一号政务楼1403办公室。
五、岗位考核和补助发放
1.参加勤工助学的学生接受用人部门和学生资助管理中心的双重考核。各用人部门做好考勤登记,从工作态度、工作能力、工作实绩等方面对上岗学生进行考核。考核结果分为优秀、良好、合格三个等级。若在岗学生被评为不合格,取消其勤工助学的资格,并在一年内不得安排上岗。
2.各用人部门每月对在岗学生的工作表现进行考核,考核优秀者,补助600元/月;考核良好者,补助500元/月;考核合格者,补助400元/月。不满40小时者,按实际出勤时间计酬。
六、勤工助学工作要求
1.学生勤工助学必须遵守国家法律法规和学校相关规定。遵守职业道德,维护学校形象和声誉,不得损害师生权益;遵守工作制度,尊敬师长,服从管理,谦虚谨慎、明礼诚信,保守秘密,认真负责,按质按量完成工作任务。
2.学生勤工助学不得影响学校正常的教学和管理秩序;不得影响学生正常的学习和生活;不得组织学生参加有毒、有害和危险的生产作业以及超过学生身体承受能力,有碍学生健康的劳动。
3.学生勤工助学不能替代校内教职员工的本职工作。
4.勤工助学实施一人一岗制,学生工作时间原则上每周不超过8小时,每月不超过40小时。
5.勤工助学期间如学生因能力或态度等原因不适合继续工作的,用人部门可提前解聘,解聘应提前告知学生,同时报学生资助管理中心备案,由用人部门与学生资助管理中心协商选聘其他符合条件的学生。
6.勤工助学期间学生出现违法违纪情况、受到纪律处分,学校有权取消其勤工助学的资格。
附件:《学生勤工助学岗位申请表》
学生资助管理中心
2025年10月8日